Skip to content

MongoDB Instances Compare

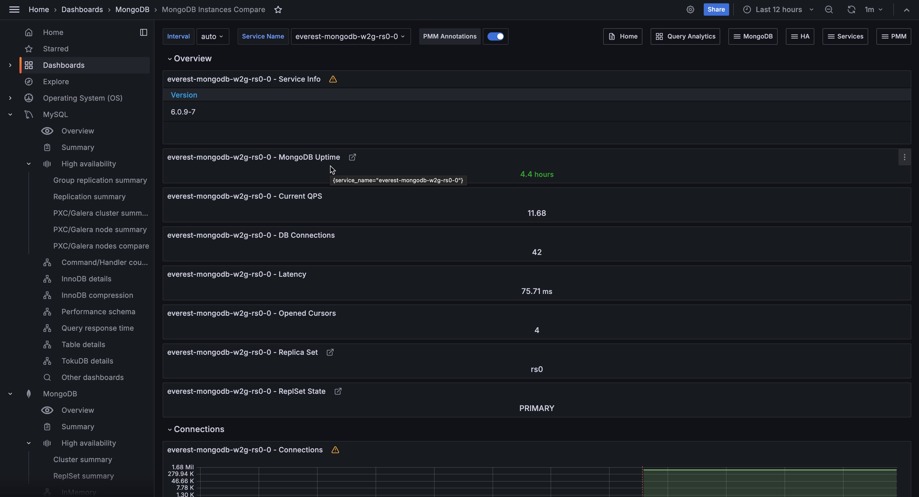
!image

Connections

No description

Cursors

No description

Latency

Average latency of operations (classified by read, write, or (other) command)

Scan Ratios

Ratio of index entries scanned or whole docs scanned / number of documents returned

Index Filtering Effectiveness

No description

Requests

Ops/sec (classified by (legacy) wire protocol request type)

Document Operations

Documents inserted/updated/deleted or returned per sec

Queued Operations

The number of operations that are currently queued and waiting for a lock

Used Memory

No description